应用方案

HS2353-P 无线编码遥控器方案应用方案

方案介绍

目前,市场上无线315/433MHz遥控器主流方案为无线编码方案和射频IC方案,其中编码方案由于其成本低,距离远,工作时功耗更低,芯片兼容性好而受生产厂青睐。

方案说明

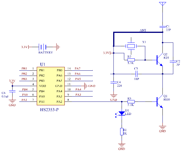
本方案使用的是 HS2353-P 无线编码芯片+声表+8050三极管+R25三极管通用发射电路。芯片的封装为SOP14,脚位兼容153系列产品,共12个IO口,支持三角键盘,最多扩展到77个按键,可满足市场绝大多数按键需求。

功能说明

HS2353-P 编码芯片包含 1K*14-bit 的OTP-ROM,可支持市场上常用的1527/2240等编码,也支持自定义码型和功能。更适用于按键数量要求较多或非常规码型等需求。电路采用3.3V长给电方案,睡眠功耗1uA,按键唤醒。

应用电路图

PCB实物图